あけましておめでとうございます。今年もよろしくお願いします。
表題の通りですので、早速『Parallel force - パラレル・フォース』のパッケージ図とアクティビティ図のスケッチなど。
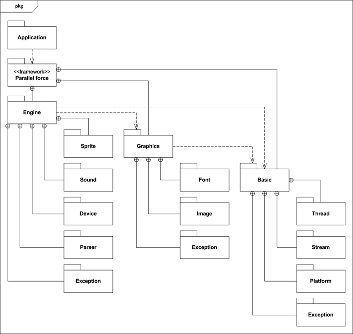
パッケージ図はこちら。先日の日記のブラッシュアップ版です。Sprite パッケージは構成を十分に考察して Graphics パッケージを別枠で切り出したのですが、ほかの機能は実装が未熟なことから、Engine パッケージ直轄でベタ実装しています。そのうち整理するかもしれません。

アクティビティ図はこちら。並列処理している範囲を整理してみました。『開始』は『初期化』が正しいかもしれません。というか『開始』は冗長ですね。図から Stage 同士は並列化できているものの、Gaming Stage それ自体が並列処理できていないのが課題かなと思ってます。

――あ。たいぽ。Transfering は Transferring かな。
んー。いい加減、このフレームワークを使ってゲーム作らないと…。